This is a small LED controller I built for Burning Man 2016 as I was tired from hand-soldering Arduinos, and wanted a more durable solution. There’s nothing fancy here, but it’s simple, cheap and gets the job done.
Thanks to Sustainable Magic for letting me use their space and tools and to Shlomo Zippel for ideas and pattern code.
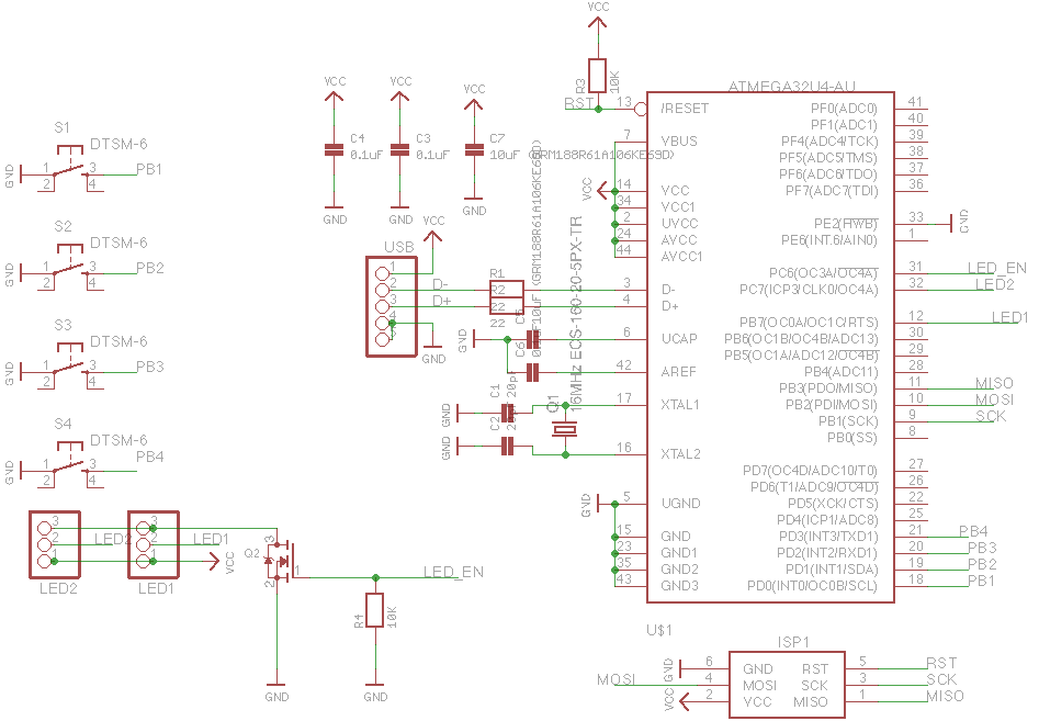
Features
- ATMEGA32U CPU (Same as Arduino Leonardo).
- Connectors for up to 2 clockless LED strips (although fitting the wires in the tiny enclosure will be tricky with 2).
- Soft power control for LED strips.
- 4 push buttons.
- Powered via USB (meant to be powered from USB battery packs).
- Cheap, easy to get enclosure.
Hardware
The Eagle design files and code are available here. It’s a mess, but I’ll get to cleaning it at some point. Maybe after the burn 🙂
Shopping List
A nibbling tool made it very easy to make the side cuts in the enclosure.



Leave a comment